智能手机和平板电脑现在已经是日常生活的必需品,消费者对于智能手机的功能需求正在增长。OPPO手机充电5分钟就可以通话2小时,这一特色技术吸引了众多消费者的关注。由此可见,电池续航能力已经成为了消费者最关心的问题。为满足手机功率预算、提供较长的电池运行时间及改善客户体验,需要采用容量较高的电池。电池容量增大对整个系统构架都带来巨大的挑战,使得充电时间更长,充电速率变慢。原来的USB2.0充电器的输出电压是5V,这对于目前的智能机来说已经落伍了。消费者希望能在大容量电池上实现更快速有效的充电,提升充电速率。
近年来,电池电压技术也在提高,从原来的4.2V电池提升到现在的4.3V电池,也有到现在的4.4V甚至更高的电芯,而电芯每增加0.1V,就能让电池续航能力提升50%左右,这个情况下就需要电池充电管理IC具备很好的特性。电池充电管理IC作为功率半导体行业一个很典型的产品,对于它的性能要求也在不断提升,因此针对它的前期测试也尤为重要。

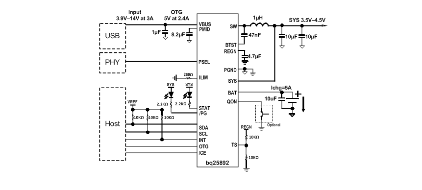
图1 某款电池充电管理IC芯片电路图
实际测试应用案例:
想要去做一个产品功率特性方面的测试,首先我们要了解这个产品的输入和输出特性,以某款bq25892芯片为例,输入端是适配器的DC输出端,输出端是电池,它是在适配器给电池充电的回路中,有很好的管理和保护效果。
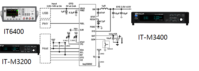
下面我们针对这款芯片搭建一个实测环境,前端用艾德克斯IT6400/IT-M3200的高精度电源作为DC输入模拟适配器的DC输出,后端IT-M3400电池模拟器用于模拟真实的手机电池。

图2 实测原理图
测试的优势在于,DC输入端IT6400/IT-M3200高精度电源可以通过LIST功能设定不同的输出电压做自动测试,可涵盖芯片的电压范围3.9V至14V,另外,最高支持1nA的电流解析度。后端的IT-M3400可以搭配电池模拟软件BSS2000P,通过模拟电池的SOC,VOC,RES等参数来模拟电池的各种状态。

图3 电池模拟软件BSS2000P界面图